Referral Processing

Parent Previous Next

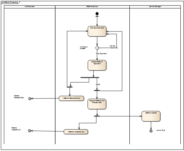
Referral Processing

The Telecare Referral v10 is processed by the document service, checking the validity of the data entered.  See Validation of Elements for accepted data.  A Referral NACK will be generated if the data is invalid.


Created with the Personal Edition of HelpNDoc: Full-featured EBook editor